近日,在西安市交委办的指导下,美团、哈啰、青桔等3家单车企业签订互信协议,共同建立共享单车“文明骑行联盟”,针对“不文明骑行者”试行实施违规分级管理制度,对不同违规行为限期限制使用单车,从体制机制上完善单车管理制度,形成投放、使用、归还、督考“四级”闭环管理体系。
.png)
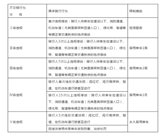
西安市三家共享单车企业约定,共同对多次违规停放、私占破坏车辆、闯行高架桥(隧道)、在机动车道行驶或逆行以及因违法用车受到治安处罚等行为的用户建立“不文明骑行者”数据库,实施使用单车违规违停倒查机制。针对不文明骑车用户,将通过人工智能和大数据手段及时发现并归集入库,制定5个等级的分级约束制度,包括短信警告、禁用单车1周、禁用单车2周、禁用单车1月、永久禁用单车,倒逼单车用户规范用车,文明骑行。
.jpg)
西安市共享单车分级管理制度
.png)
版权声明:
1. 凡本网注明“来源:城市交通”版权均属城市交通网所有,未经本网书面授权,任何媒体、网站或个人不得转载、链接、转贴或以其他方式使用,否则即为侵权,本网将依法追究其法律责任。
2.本网未注明“稿件来源:城市交通”的文/图等稿件均为转载稿件,本网转载出于传递更多信息之目的,并不意味着赞同其观点或证实其内容的真实性。如其他媒体、网站或个人从本网下载使用,必须保留本网注明的“稿件来源”,并自负版权等法律责任。如擅自篡改稿件来源,本网将依法追究责任。如对稿件内容有疑议,请及时与我们联系。
3. 如您(单位或个人)认为本网某部分内容有侵权嫌疑,敬请立即通知我们。联系电话:010-58323220。