导读
面对新型冠状病毒肺炎,既需要坚定信心,同心协力,共克时艰,也需要科学理性地分析思考本次疫情的方方面面。对于规划师而言,从专业角度对城市的规划、建设和管理进行反思,吸取疫情带来的教训,探索面向全面小康的健康、安全和可持续的人居环境,是义不容辞的责任。为此,我们开辟“规划师在行动”的专栏,诚邀专家学者建言献策。
投稿邮箱:www@planning.org.cn。
作者
向博文,华南理工大学建筑学院,硕士研究生
徐高峰,清华大学建筑学院,博士研究生
摘 要 人们早已意识到,武汉“九省通衢、四通八达”,在城市网络处于核心节点,这是新冠肺炎疫情得以大规模快速传播的重要原因。城市联系日益频繁,城市网络逐渐扩大和加密,使得局部问题带来的全局风险越来越大。然而,疫情传播并非简单呈现圈层扩散的模式,浙江、广东、北京等部分湖北省外的城市成为高风险城市。开展城际、省际防疫的难点在于疫情传播规律存在不确定性,疫情传播网络与城市网络是否存在明确联系尚待明晰。
本文基于“流空间”理论,回溯了2003年爆发于广州的SARS疫情,并对两场疫情的疫情传播网络以及城市网络进行了横向和纵向的对比,发现了城市网络与疫情传播网络间存在相关性。在此基础上,基于城市网络视角,总结了疫情传播网络积累、蔓延、成网的3个阶段,提出了超级传播城市、对外传播城市、易感染城市和绝缘体城市等4类节点城市,并归纳了其演变特征,提出了基于疫情传播网络特征的防疫策略和建议。
一、引言
随着网络社会的崛起,全球城市逐渐显现,构建全球城市的是由全球经济网络中的信息、资本、技术、人力资源等构成的“流动空间”。我国经过40年的快速发展,基础设施逐渐完善,城市群逐渐显现,参与全球分工的城市越来越多。这些城市所构建的城市网络在平时所传递的流是资金、劳动力以及物资等重要资源,而当疫情来临时,病毒就随着人流的传递进入了城市网络,构成了疫情传播网络。
17年前“非典”疫情的爆发地广州,以及这次新冠肺炎疫情爆发地的武汉都是我国城市网络中的核心节点。两场疫情无论是爆发城市还是爆发时间(同为春节前后)都有极高的相似性,这为本次研究提供了对比的可行性。
本文通过对两场疫情的传播网络以及城市网络进行比较研究,挖掘疫情传播网络与城市网络的关联,从城市网络的角度总结疫情传播网络的特征。
二、研究数据与方法
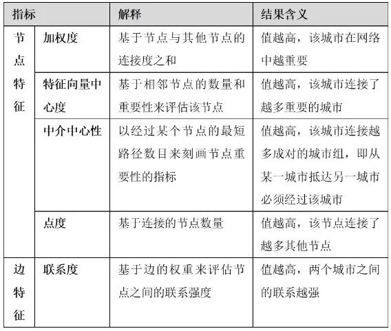
本研究主要基于复杂网络的研究方法。复杂网络重点聚焦于系统中个体相互作用的拓扑结构,以及网络中物质、能量、信息的动力学传播过程。社交平台中的社交网络、现实中的人际交往关系、由贸易往来或航班路线构成的城市网络,都可构成复杂网络。
复杂网络由节点和边组成,节点是指拓扑化的研究对象,边是指节点对之间的联系,本次研究使用到的网络和指标如下表。
表2-1:研究使用的网络及数据来源
表2-2:研究使用的复杂网络指标
表2-1:*1.为避免武汉“封城”指令(1月23号正式发布)对人流的影响,百度迁移数据选择2020.1.22之前;*2.基于回形针提出的“潜伏时间+最后确诊时间接近平均10天”,选择新冠肺炎疫情数据时间为2020年2月2日(1.22+10)。
三、2003年城市网络 & SARS疫情传播网络
1、2003年城市网络特征
利用2003年企业总部-分支机构数据构建2003年城市网络。其中,企业所在城市为节点,企业母公司和分支机构的联系作为边(图3-1),其中深红色线条是广州作为节点的城市网络。可以看出,2003年的广州处于核心节点,联系广泛。
图3-1:2003年全国城市网络
(1)从网络节点特征来看(图3-2),广州的各项节点特征都处于第一梯队,远高于其他城市。这说明广州在城市网络中是重要的节点(高加权度),连接了许多其他的重要节点(高特征中心度),并且还是其他城市联系的重要“中介人”(高中介中心性)。
图3-2:2003年城市网络节点特征排名
(2)观察网络边特征(图3-3,图3-1),与广州有强联系的城市有两个类型,第一类是北京、上海、深圳等全国重要节点城市,以及苏杭、天津、南京等所在城市群中的其他城市,;第二类是佛山、东莞、中山、珠海等广州周边城市,以及汕头、惠州、江门等珠三角城市群的其他重要城市。
图3-3:2003以广州为节点的边权重排名
2、SARS疫情传播网络特征
非典(SARS)疫情在2002年年末于广州暴发,持续了8个月,席卷了全球29个国家,最后确诊病例8422例,死亡916例,其中中国大陆、台湾、澳门香港的发病率和死亡率占据了全球近90%,造成了巨大财产损失和社会恐慌。
这场疫情传播可分为如下几个阶段:
(1)阶段一:城市群内扩散,出现第一个“超级传播城市”(图3-4)
2002年12月6日,在深圳打工的广东河源人,因身体不适从深圳返回河源,十天后因为病情加重被送至广州军区总医院,这是有记录的第一例SARS疫情;两个月内,广州SARS患病人数迅速攀升至三百,很快成为“超级传播城市”,将疫情传递给珠三角周边城市包括佛山、深圳、中山、江门,以及临近的香港。
图3-4:SARS传播阶段一
(2)阶段二:疫情突破省域(图3-5)
进入2003年2月,随着春节返乡高潮的来临,疫情由广东省各市向外传播,一部分传播到了邻省,如湖南、广西等;另一部分突破到了网络中与疫情城市存在联系的地区,如北京、上海、四川、山西、台湾等城市。
图3-5:SARS传播阶段二
(3)阶段三:疫情呈现多节点传播,并出现新的“超级传播城市”(图3-6)
与此同时,随着疫情人数上升,北京、香港等地区成为了新的超级传播城市,将疫情传递给了周边城市以及有较高联系度的城市,仅在2003年4月的一个月内,北京就输入了河北、甘肃、陕西、重庆、浙江等地多个省市;香港也将疫情输入了内蒙古、北京、安徽等地。2003年5月,中国共有23个省市地区沦陷,形成了多节点的疫情传播网络(图3-7)。
图3-6:SARS传播阶段三
图3-7:SARS疫情传播网络
(4)阶段四:疫情基本结束
进入五月份,有疫情的国家和地区总数已经高达30个,此时随着各国政府出台的相应政策措施开始发挥作用,疫情得到巨大的控制。之后各地区疫情增长人数迅速放缓,2003年7月13日,全球非典患者人数、疑似病例人数均不再增长,本次SARS疫情基本结束。
对比疫情网络和城市网络发现,疫情暴发的初期呈现地方性的传播,即在城市群内具有高联系度的城市间传播;随后,疫情将突破地域限制,向具有强联系的全国重要节点城市传播,进一步感染其他周边城市。
在2020年的疫情传播网络中,存在相同的趋势。
四、2020年城市网络 & 新冠肺炎疫情传播网络
1、2020年城市网络
观察2020年春运迁移网络(图4-1),其中深红色线条是武汉作为节点的城市网络,我们发现武汉与2003年的广州具有相似的网络特征。
图4-1:2020春运迁移网络
(1)第一,武汉有着与广州类似的节点特征(图4-2),加权度与2003年的广州处于同一层级,是全国前列的重要节点;第二,特征中心度与北上广深持平,也就是说,武汉与网络中其他重要节点保持联系;第三,中介中心性位列全国前三,许多人从一座城市前往另一座城市,必然会经过武汉,这证明了武汉是重要的“交通中转枢纽型城市”。
.jpg)
图4-2:2020年城市网络节点特征排名
(2)与广州类似,与武汉连接度高的城市呈现两个趋势(图4-3,图4-1),一是地域距离近的城市,包括黄冈、孝感、荆州和鄂州等武汉城市群范围内的城市,以及省外的长沙;二是城市网络中的重要节点,北上深广作为重要节点城市与武汉有较强联系,另外川渝片区的重庆、成都也是武汉的重要连接节点。武汉作为城市网络的十字中心,连接了多个城市群的中心城市。
图4-3:2020以武汉为节点的边权重排名
2、新冠肺炎传播网络
从2019年年末至今的近四个月内,全国新冠肺炎疫情确证病例已过七万,几乎所有省市地区无一幸免,辐射范围和速度远超17年前的SARS。基于丁香医生于2020年2月2日公布的地级市疫情数据,绘制新冠肺炎疫情传播网络。(图4-4)
图4-4:新冠肺炎疫情传播网络
选取一次传播路径进行分析,除武汉外的其他城市为疫情感染城市,两者之间构成网络的边,形成星型网络,我们发现:
(1)除去疫情发生地武汉,疫情网络度的分布较为平稳,首先是黄冈、孝感、襄阳等武汉城市群内部城市的疫情最不理想;北上广深重庆等城市网络中的重要节点,同样是疫情较为严重的地区,包括相应城市群的其他城市,如京津冀的天津、珠三角的广深珠海湛江、川渝片区的成都和重庆、上海周边的宁波、苏杭,以及温州、台州等中部沿海城市。(图4-5)
图4-5:新冠肺炎疫情城市排名
(2)疫情网络与城市网络结构相似并有所突破,在城市网络十字型(即北上广深重庆)的基础上,拓展了对角线结构(即关中平原城市群、海峡西岸城市群、滇中城市群和东北城市群);相较于十字区域,疫情在这些对角线城市群中的传播明显更加分散,没有显著的疫情城市,一定程度上继承了城市网络的结构。(图4-4,图4-5)
我们进一步基于澎湃新闻对部分疫情患者行动轨迹的报道(图4-6),尝试进一步分析新冠肺炎的传播特征。划分“武汉输出疫情”的过程为阶段一,“其他城市输出疫情”为阶段二,发现:
图4-6:新冠肺炎患者行动轨迹
(来源:澎湃新闻)
(1)在直接传播的阶段一中(图4-7),落入疫情传播网络中的城市既有武汉周边城市,也有城市网络与武汉具有高联系度的城市,武汉与众多城市都存在联系,这也导致疫情传播存在很大的随机性。
图4-7:新冠肺炎患者行动轨迹网络图(阶段一)
(2)在间接传播的阶段二中(图4-8,暗红色为阶段二的行动轨迹),则出现了较为明显的趋势。一是广州、成都、深圳等城市群中的重要节点成为了新的疫情传播城市,广泛传递给了周边城市,如广州到湛江和珠海,成都到绵阳和内江,深圳到湛江和香港等;二是重要节点城市成为了疫情的主要接收城市,疫情城市会输入疫情到这些节点中,如西安、深圳、香港等。
图4-8:新冠肺炎患者行动轨迹网络图(阶段二)
(暗红色为阶段二轨迹)
(3)出现了多条传播路径的节点在3和3以上。以深圳市为例,存在如武汉-黄冈-东莞-深圳,武汉-南宁-佛山-深圳的传播路径,其中,东莞与佛山都与深圳存在高联系度。
这种多节点间接传递的原因,是由于深圳所在的城市群与疫情所属的城市群有着紧密联系。在未得到严格控制的情况下,深圳、广州等城市群中的重要节点必然会落入疫情传播网络中,其方式或是通过中心节点直接传递,或是通过周边城市间接传递。(图4-9)
图4-9:疫情传播模式
由此可见,在城市群高度发展的今天,疫情的传播路径应突破省市尺度考察。从武汉城市群整体角度出发也可以解释,为什么温州、杭州等城市与武汉的网络联系度并没有那么强(20名以外),却成为了这次疫情的重灾区。
观察疫情严重程度仅次于武汉的湖北黄冈(图4-10),我们发现,城市网络中,黄冈属于“城市群流出型节点”,这类节点一方面与中心城市(武汉)的联系度高,极易陷入疫情传播网络;另一方面,黄冈与省外各市的联系明显强于省内,有着让疫情突破城市群,向外传播的巨大“潜力”。而温州和杭州的排名也给出了其疫情传播轨迹的一种可能性,即武汉-黄冈-温州/杭州。
如何将疫情控制在一定地域范围内是彻底消灭疫情的关键环节,因此在疫情传播前期就挖掘出类似黄冈市的“向外传播型”节点,并采取相应措施展开防疫,是很有必要的。
图4-10:2020以黄冈为节点的边权重排名
(为便于观察,隐去排名第一的武汉)
五、城市网络视角下的疫情传播特征
基于上述分析,尝试用城市网络来解释疫情传播网络的阶段、节点以及演变特征。
1、三个传播阶段
(1)阶段1——积累:从城市到城市群(图5-1)
基于城市群中各个城市的紧密联系,疫情首先会在疫情诞生城市的城市群中互相传播,并在该城市群的核心城市中爆发,此时将积累形成第一个“超级传播城市”。在这个阶段,将出现两种传播轨迹,一是疫情由普通节点向城市群中心节点汇聚(如河源到广州),二是由中心城市向周边城市扩散(如武汉到黄冈)。
需要指出的是,在这一阶段,即使中心城市并非疫情初发地,也会很快感染疫情。例如在SARS事件中,广州的首例输入正是河源的SARS患者到广州就医,虽然广州不是疫情诞生地,但其高等级的医疗资源决定了疫情(患者)大概率会向这里输送。实际上,医疗只是核心城市中众多优质资源的体现之一,在平时这种资源聚集会吸引周边城市的劳动力,而在疫情传播阶段则发挥了“吸引病毒载体”(人类)的作用。
在缺少合理应对的情况下,城市群的中心城市作为第一个“超级传播城市”迅速形成,并在两种传播轨迹的交互作用下,致使整个城市群成为疫情传播的最大单元。
图5-1:阶段1(周边城市→中心城市→周边城市)
(2)阶段2——蔓延:从城市群到全国(图5-2)
在第二阶段,疫情突破地域限制,随着交通工具(飞机、高铁、长途大巴)向临近的地区以及与该城市群有着密切联系的城市群外部城市扩散。在这个过程中,受到中心节点之间的直接传播,以及城市群中的次一级节点的间接传播,城市网络中的重要节点(北上广深等)几乎无法避免疫情。
在这个阶段中,人们很容易将注意力集中到疫情最为严重的中心城市,而忽视了周边城市。实际上,那些与中心大城市有着密切联系的“对外传播型”城市,反而会成为让疫情蔓延至全国的重要推手。
图5-2:阶段2(超级传播城市群→其他中心城市/周边城市)
(3)阶段3——成网:城市间交叉传播(图5-3)
在第三阶段中,被感染的城市成为新的传播源,向周边城市扩散,而城市网络中的重要节点(如2003年的香港、北京),在重复阶段1、2的疫情传播流程后,继续向外扩散,会形成新的“超级传播城市”,乃至新的“超级传播城市群”,向具有高连接度的国内各城市、城市群、乃至国外城市群传播疫情。多次循环后,形成全国、乃至全球传播网络。
图5-3:阶段3(重复阶段1、2,形成多节点的网络)
需要指出的是,以上几个阶段并不都是线性进行的,更有可能是同步并行,如SARS疫情在珠三角城市群内传播的同时,北京已经输送了多例疫情到其他省份,但如果能在彻底进入下一个阶段之前将疫情控制住,将有效遏制疫情的蔓延。
2、四类节点
(1)超级传播城市
WHO把SARS病毒传染给10人以上的病人被称为超级传播者,本文将“超级传播城市”定义为自身疫情严重,并将疫情传递给了多个城市,且这些被传递城市中应当有其他城市群的城市。2020的武汉与2003的广州无疑都是疫情网络中的“超级传播城市”,从城市网络的角度去分析这两座城市,其共性在于:
a. 节点特征方面,两座城市同属于城市网络第二梯队的城市(高加权度),并连接了第一梯队的重要节点(高特征中心度),同时是连接众多城市的唯一“枢纽”(高中介中心度)。
b. 网络特征方面,两座城市首先都是作为城市群的核心城市(广州-广州城市群/珠三角,武汉-武汉城市群),形成了联系紧密的城市群网络,同时与城市网络中的重要节点城市、其他城市群的中心节点有较强联系。
北上广深、成都、西安、重庆、长沙等城市都属于潜在的“超级传播城市”。(图5-4)
图5-4:2020城市网络节点特征排名
(多个城市都具有成为“超级传播城市”的威胁)
特别是重庆市,与武汉市有着高度的相似性,同属于我国中部地区城市,与全国重要节点城市有紧密联系;更具有威胁性的是,重庆与我国西部地区有紧密联系,疫情一旦爆发,很容易扩散至新疆、云南等西部地区,较之武汉更为危险。(图5-5)
图5-5:以重庆为节点的城市网络
(重庆与各大城市群有紧密联系)
(2)对外传播型城市
a. 这类城市虽然本身不是城市网络中的核心节点,但与所属城市群的中心节点联系紧密,极易被中心节点输入疫情;
b. 对(城市群)外联系较强,容易成为疫情向外传播的突破口,将疫情传递到另一城市群的次要节点,进而传播给中心城市,或者直接输入中心城市。
在本次疫情中,黄冈、荆州都属于对外传播型城市,这两个城市与武汉有着密切联系,同时属于人口外出型城市,与全国各个城市群的节点城市或者周边城市有着紧密联系,很容易通过返工将疫情带出去。
(3)易感染城市
a. 城市网络中所有重要节点都属于这一类,尤其是城市群的核心城市(北上广深等);
b. 与疫情城市及其所属城市群有紧密联系的城市也应定义为“易感染型城市”。
在这次疫情中,包括川渝的重庆成都、珠三角的东莞佛山、长三角的苏州宁波南京杭州、长株潭的长沙、中原城市群的郑州等等与武汉城市群有紧密联系的城市。(图5-6)
图5-6:易感染城市
(与武汉及周边城市有较高联系的城市都属于易感染城市)
这其中如温州和杭州等与“对外传播型城市”存在高度联系的城市则是需要被严格监控的疫情节点,因为这一类城市在疫情彻底爆发前,容易被人所忽视,在沦陷后极有可能感染整个城市群,甚至其他城市群。
尤其是温州作为外出型城市,市民在全国各地打工,很容易在感染疫情后成为“对外传播型城市”,将疫情再次传播给其他城市及城市群。(图5-7)
图5-7:与温州具有较高联系的城市
(4)绝缘体城市
绝缘体城市是疫情极少甚至为零的城市,如这次的广东云浮、山东东营。这一类城市的特征是:
a. 节点特征的三项参数都比较低,在城市网络中属于“弱节点”,市民主要在市内活动;
b. 与其有联系的城市主要是城市群内的周边城市,对城市群外的城市(尤其是疫情区域)联系较少。(图5-8)
图5-8:2020以云浮为节点的边权重排名
(连接的城市主要是广东境内的周边城市)
这一类城市不仅不易感染疫情,同时在感染疫情后也不易传播出去,这一点在SARS事件中可以得到证明:广西河池在早期就有来自于广州的输入型病例,但由于河池市对外联系不强,并未在广西引起大规模疫情。
3、演变特征
对比2003年和2020年城市网络演化和疫情传播网络演化,我们会看到城市网络和疫情网络之间更多的联系:
在疫情网络方面,虽然传播阶段相似,但2020年疫情的规模和网络结构明显异于2003年疫情传播网络。2003年广州、北京、香港作为主要疫情节点,疫情远比其他地区严重,而在2020年疫情网络中,目前(2月2日)为止虽然武汉作为疫情爆发点,疫情程度远高于其他城市,但除此之外并未出现高规模的核心节点,而是出现了更多规模相近的小节点。
这一转变在城市网络中也体现了出来,2003年的城市网络度分布呈现明显的不均,第一梯队的北京和上海的加权度远高于其他城市,呈现幂律分布;而2020年的城市网络度更加平均,虽然北上广深依旧是重要节点,但其他城市与这些中心节点的差距明显缩小。2003年的多核心城市网络在2020年呈现出一定的去中心化和扁平化趋势,而这种趋势也体现在了上述疫情网络演变中。这种演变趋势,一方面减缓了新的“超级传播城市”的出现;另一方面,在本就强于2003年SARS的高传染性基础上,导致新冠肺炎的疫情辐射也更广更快。
六、基于疫情传播网络特征的防疫策略
降低疫情灾害的关键在于,将疫情传播网络限制在前一个阶段:
1)一旦疫情爆发,进入“阶段1-积累”,应当迅速切断疫情所属城市群内部各个城市的联系,尤其是中心城市与周边城市的联系。这将防止整个城市群都沦陷,阻止疫情在城市群中快速积累,这也是武汉“封城”的原因;
2)但是,瘟疫的隐蔽性和传染性决定了,它为人所重视的时候往往已经步入了“阶段2-蔓延”。在这个阶段,除了继续加大力度控制中心城市,还必须快速明确“对外传播型城市”(如黄冈)和相应的“易感染城市(群)”(如温州杭州),一方面,需要切断两者之间的流动,一方面需要切断“易感染城市”在城市群中与其他城市的联系。这是将疫情限制在发生地城市群,以免产生全国性扩散的关键步骤;
3)如果未能阻止疫情进入了“阶段3-织网”,那么就应当以城市群为单位进行防疫措施的制定,而防治的范围也不仅限于地区和国家,而是世界。在全球一体化的背景下,世界各个国家的中心城市和城市群已经通过各种方式联系在了一起,及时把握国家级的“对外传播型节点”是阻止疫情变成“全球危机”的关键环节。实际上,这也是目前各国政府正积极采取的措施,如采取国人入境14天的强制隔离,这些都是合理的应对手段。
七、建立及时响应的疫情网络平台
自武汉“封城”过去了近40多天,全国疫情有所缓和,而随着各个城市开始复工,人流所构成的城市网络被重新激活,从广州市新增多例确证病例是来自返穗务工人员可以看出,病毒仍在城市网络中蔓延;而境外各国疫情人数直线上升,青岛、威海有可能成为韩国疫情的输入城市,这说明疫情开始进入第三阶段。
城市网络与疫情传播网络的相似性决定了一旦疫情爆发,在如今全球一体化,以及交通持续提速的背景下,疫情的迅速扩散和大型节点城市的沦陷几乎是必然的。武汉不是全国唯一的风险城市,随着城市网络的扁平化,超级传播城市会越来越多。但在防疫过程中,若能建立切断城市网络的应急响应机制,筑起疫情防控的高墙,便可以打破城市网络的约束,挣脱疫情传播网络的束缚。
科技是建立这一疫情即时响应平台的关键。随着信息通信技术时代的来临,大数据和开放数据的广泛使用为城市研究提供了新的方法和途径,也为疫情的实时防治提供了可能性。若能实时收集人群迁移数据,在疫情明确的第一刻,就基于城市网络,构建好潜在疫情传播网络,明确各类节点,并通知到各级政府,推行相应应急措施,将会大幅度降低疫情灾害。